一、项目基本情况
1.采购项目编号:温财磋商采购-2025-61号
2.采购项目名称:温县2025年大中型水库移民后期扶持基金麻峪村仓储二期
工程项目
3.采购方式:竞争性磋商
4.采购公告发布日期:2025年 8 月 26日
5.评审日期:2025年 9 月 8 日
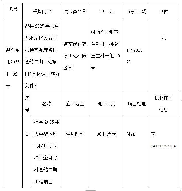
二、成交情况:

三、评审专家名单: 黄堃、王成博、王昌忠(业主代表)
四、代理服务费收费标准及金额:
参照豫招协[2023]002号《河南省招标代理服务收费指导意见》等文件规定收取招标代理服务费,向采购代理机构交纳代理服务费,收费金额 : 19520元。
五、成交公告发布的媒介及成交公告期限:
本公告在《河南省政府采购网》、《焦作市公共资源交易中心网》、《温县公共资源交易中心网》上发布,自本公告发布之日起1个工作日。
六、其他补充事宜:
1.各供应商排名及得分情况:
排序第1:河南豫仁建设工程有限公司
(最终报价: 1752015.22元 ,得分 :88.68分)
排序第2:河南中济建设工程有限公司
(最终报价:1581480.85 元 ,得分 :85.00分)
排序第3:河南泰联建筑工程有限公司
(最终报价: 1754886.55元 ,得分 :80.67分)
排序第4:乾元建工集团有限公司
(最终报价: 1755215.00元 ,得分 :76.93分)
2.废标情况:无。
3.各有关当事人对成交结果公告有异议的,可以在成交结果公告期限届满之日起七个工作日内,以书面形式向采购人提出质疑,并以供应商提交的质疑函接受确认日期作为受理时间,逾期未提交的不再受理。
七、凡对本次公告内容提出询问,请按以下方式联系
1.采购人信息:
采购人:温县水利移民服务中心
联 系 人:王先生
联系方式: 13643916268
地 址:焦作市温县太行路
2.采购代理机构:河南嘉禾工程管理有限公司
联 系 人:张女士
联系方式:0391-6100369
地 址:河南省新乡市卫滨区中同街街道办事处137号
3.项目联系方式:
联 系 人:张女士
联系方式:0391-6100369
2025年 9 月 9 日